会社情報
company

  1. TOP
  2. 会社情報
社名 株式会社ホンダセンター富山
本社所在地 〒939-8231 富山県富山市下熊野166-6
設立 1973年5月10日
資本金 5,000万円
代表者 青野 信明
売上高 33億3,478万円(2024年3月実績)
従業員数 正規従業員数:90名
事業所 新車販売6拠点
事業内容 新車販売、中古車販売、車検・点検・整備・修理、自動車損害保険代理業、生命保険代理業、リース、レンタカー、部品用品
古物商許可証番号 富山県公安委員会 古物商許可証番号 第501130003422号

History
沿革

昭和48年05月 設立
昭和59年08月 第2拠点として 魚津店の設立
昭和63年04月 第3拠点として 小杉店の設立
平成07年12月 富山店 新店舗に改築
平成08年12月 最高店格のS・III店となる
平成08年12月 富山店が民間指定工場となる
平成11年06月 隣接のネッツトヨタ南店の移転に伴い、当社が富山店として改装オープン
旧富山店は本店として中古車部門の拠点とする
平成11年12月 新車登録が1,000台を超える
平成13年12月 新車登録が1,300台を超える
平成18年01月 魚津店を本江から住吉に新築移転する
平成18年03月 Hondaの販売チャンネルの一本化により、屋号を「Honda Cars 富山中央」と改める
平成25年08月 呉羽西店 新店舗に改築
平成30年11月 富山南店 新店舗プレオープン
平成31年04月 富山南店 新店舗グランドオープン
令和4年10月 魚津住吉店 店舗をリニューアルする
令和5年05月 設立50周年を迎える
令和5年06月 Honda Cars 立山と経営統合し、第4拠点「立山店」となる
令和6年06月 Honda Cars 富山東と経営統合し、第5拠点「上市店」、第6拠点「新庄田中町店」となる

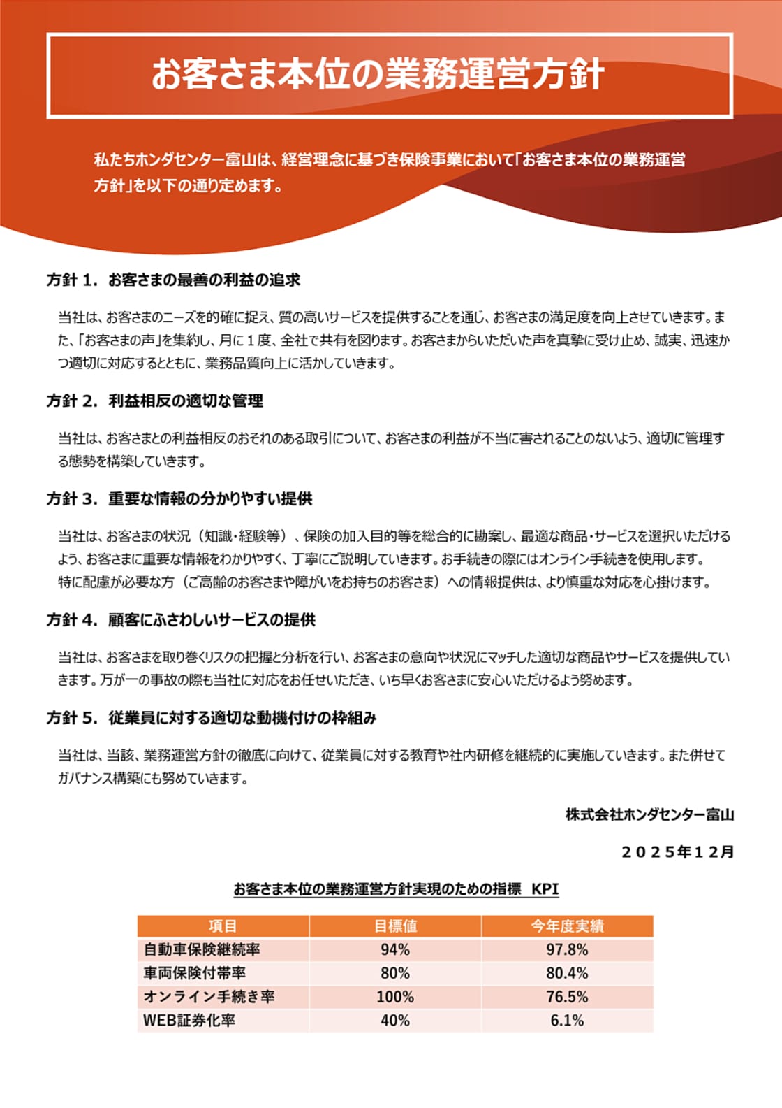
Policy
お客さま本位の業務運営方針